목차
사전 작업
https://www.youtube.com/watch?v=1ZDjzJm3vPY&t=182s
프로필용 캐릭터를만드는 방법은 위 유튜브에 적혀있다.
언급된건 4개지만 사용하는건 PPM을제외한 아래 3개 사이트이다.
- Profile Pic Maker ⇢ https://pfpmaker.com/
- Ready Player Me ⇢ https://readyplayer.me/
- Blender ⇢ https://www.blender.org/download/
- Mixamo ⇢ https://www.mixamo.com/#/
아바타 만들기
위 유튜브를 참고해서 위 링크중 Ready Player Me 에서 아바타를 만들어서 .glb 형식으로 다운로드 해준다.
Blender 다루기
당시 blender 최신버전인 4.1버전을 다운로드하였다.
glb파일 불러오기

위 사진처럼 하여 다운로드한 glb파일을 가져온다.
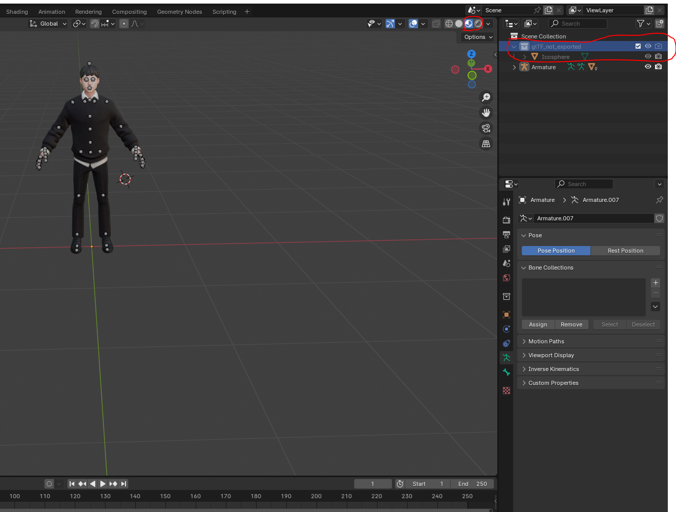
텍스처 보이게 설정 및 필요없는 부분제거

- 처음엔 그냥 import할경우 아무세팅이 되어있지않으면 우측 에서 좌측 빨간동그라미가 클릭이되어있지않아 텍스처가 보이지 않을 것이다.
- 그땐 세번째를 클릭해줘서 텍스처를 클릭해준다.
- 빨간동그라미중 우측인 glTF_not_exported는 delete로 삭제해준다.
- 해당 부분을 삭제하지않으면 fbx로만들때 이상한 구가 생긴다.
- 우리가 필요한건 Armature다.
블렌더 파일 저장 및 사전 처리(중요)

매우 중요한 내용인데 해당 부분이 안되어서 자꾸 애를먹었으나 위 댓글을 보고 해결하였다.
댓글의 내용은 다음과 같다.

fbx로 export하기

- File - Export - FBX를 클릭하면 위처럼 창이 나온다.
- 빨간 동그라미쳐진 Path Mode Copy에 우측 아이콘을클릭해 파란색으로 불 들어오게 하면 export FBX해도 텍스처가 적용된다.
Mixmamo에서 애니메이션 다운로드하기
- Mixamo ⇢ https://www.mixamo.com/#/
Mixamo
www.mixamo.com
해당 홈페이지에 회원가입을하고 들어가면
Animations가있다.

Fbx파일 불러오기
UPLOAD CHARACTER로 Blender에서 내보낸 fbx파일을 가져와 애니메이션에 입혀 사용할 수 있다.
다운로드
원하는 애니메이션을 찾았다면 우측상단의 download를 통해 다운로드하면 된다.
Blender로 다시 glb로 export하기
만든 fbx는 다시 glb로 바꾸어야한다. 그 이유는 three.js에 표출할때 glb를 사용할 것이기 때문이다.
Blender에 다시 mixamo에서 export한 fbx 파일을 import한 후glb로 export하면 된다.
완료된 모습

이번글은 모델을가지고 애니메이션까지만 적용을 한것이므로 three.js로의 표현은 다루지 않았다.
'개발' 카테고리의 다른 글
| [vscode, prettier] vscode에서 프리티어 자동저장 시키기 (0) | 2024.07.12 |
|---|---|
| [pnpm] pnpm 알아보기 (0) | 2024.06.13 |
| [node.js, 라이브러리]UUID와 'uuid' 라이브러리 알아보기 (0) | 2024.06.03 |
| eslint에서 Delete `CR`이 나오는 문제해결(개인기록) (0) | 2024.05.23 |
| Next.js 프로젝트를 bat파일로 실행하기(개인기록) (0) | 2024.05.15 |